کلینیک دندانپزشکی طراحان لبخند زیبا

هر لبخند راوی داستانیست...

کلینیک دندانپزشکی طراحان لبخند زیبا

هر لبخند راوی داستانیست...

راهنمای رضایت سنجی بیمار

  1. پس از اتمام خدمات بیمار ، وی به دفتر VIP-IPD راهنمایی شده و فرم رضایت سنجی را تکمیل میکند
  2. در صورت نارضایتی موضوع توسط کارشناس IPD بررسی شده و به اطلاع مدیریت کلینیک و مسئول فنی می رسد
  3. کمیته IPD تشکیل شده و تصمیمات لازم جهت کسب رضایت بیمار انجام می شود

راهنمای پذیرش بیماران بین الملل

  1. پس از ورود بیمار بین الملل ،توسط کارشناس IPD از وی استقبال شده و به دفتر VIP-IPD راهنمایی می شود
  2. در دفتر VIP-IPD از بیمار پذیرایی شده و توضیحات لازم در موردبسته ی خدماتی داده می شود
  3. در صورت تمایل بیمار به انجام خمات ،فرم رضایت آگاهانه را تکمیل نموده و با همراهی کارشناس IPD به کانتر پذیرش بیمار بین الملل راهنمایی می شود .

راهنمای ارائه خدمت به بیمار بین‌الملل

  1. بیمار پس از پذیرش در کانتر مخصوص اطلاعات دموکرافیک خود را داده و برای وی پرونده ی الکترونیک و پرونده کاغذی تشکیل می شود
  2. بیمار هزینه ی معاینه را پرداخت نموده وبه  مطب پزشک IPD جهت تکمیل فرم IHR و بررسی بیمار از نظر ایدز و هپاتیت راهنمایی می شود
  3. در صورت وجود بیماری یا نیاز به مشاوره ،بیمار با همراهی کارشناس IPD به پزشک متخصص مربوطه ارجاع داده شده و پس از درمان به کلینیک جهت درمان دانپزشکی باز میگردد
  4. در صورت عدم مشکل و تایید پزشک IPD بیمار به پرستار IPD  ارجاع داده شده و ارزیابی اولیه ی وی انجام می شود
  5. پس از ارزیابی اولیه و اطمینان از آمادگی بیمار جهت ارائه ی خدمت ،بیماربه یونیت VIP-IPD راهنمایی می شود و توسط دندانپزشک معاینه  شده و به او طرح درمان داده می شود
  6. در صورت تمایل به انجام درمان دندانپزشکی،به بیمار پک لوازم یکبار مصرف داده شده وخدمات دندانپزشکی وی انجام میشود

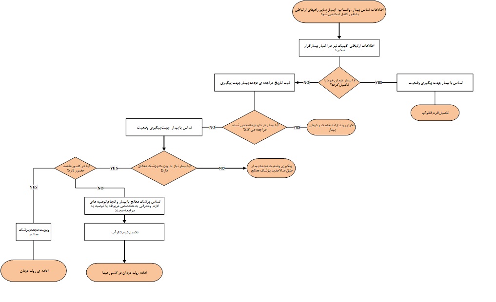
راهنمای دریافت نوبت

  1. بیمار به شماره واتساپ کلینیک پیام میدهد
  2. این پیام به کارشناس IPD ارسال شده و وی با بیمار تماس می گیرد
  3. پس از اطمینان از تصمیم بیمار نوبت وی رزرو می شود

منشور حقوق بیمار بین الملل

محور اول:
بیمار بین‌الملل حق دارد خدمات سلامت را با کیفیت مطلوب و استاندارد دریافت کند.

محور دوم:
بیمار بین‌الملل باید به اطلاعات کامل و شفاف در مورد خدمات درمانی دسترسی داشته باشد. این اطلاعات شامل بسته‌های خدمتی، بروشورهای آموزشی، صورتحساب پذیرش و ترخیص، فرآیندهای مالی شفاف و اطلاعات مربوط به پزشک معالج است.

محور سوم:
بیمار بین‌الملل حق دارد آزادانه خدمات درمانی خود را انتخاب کرده و در فرآیندهای درمانی تصمیم‌گیری کند.

محور چهارم:
احترام به حریم خصوصی بیمار و رعایت اصل رازداری در ارائه خدمات سلامت الزامی است.

محور پنجم:
بیمار بین‌الملل باید یک نسخه از قرارداد رسمی و امضاشده خود را دریافت کند که در آن تمامی خدمات تعهد شده و مبالغ دریافتی به تفکیک نوع خدمت مشخص شده و مهر مسئول امور مالی بر آن درج شده باشد.

محور ششم:
در صورت بروز مشکل در ارائه خدمات، بیمار بین‌الملل می‌تواند در اولین فرصت با مسئول بخش، دفتر پرستاری، پزشک معالج یا مدیر مجموعه ملاقات و مذاکره کند.

محور هفتم:
بیمار بین‌الملل حق دارد به یک نظام کارآمد برای رسیدگی به شکایات و حل مشکلات خود دسترسی داشته باشد.

آیین نامه حقوقی بیماران بین الملل

فهرست مطالب :

  1. هدف تدوین آیین نامه
  2. دامنه‌ی کاربرد ایین نامه
  3. شرح مفاد ایین نامه

قوانین پذیرش بیماران بین الملل

مدارک  ترجیحی لازم جهت پذیرش بیماران/مراجعه کنندگان بین الملل

نیروی انسانی

صدور و تمدید مجوز

الزامات قانونی

آموزش

بازاریابی داخلی و خارجی

آموزش

۴-مستندات مرجع

۱-هدف تدوین آیین نامه

  1. پذیرش رضایتمند بیماران/مراجعین  بین الملل بدون تاخیر
  2. ارائه ی خدمات با کیفیت به بیماران/مراجعین بین الملل

۲-    دامنه کاربرد

کلینیک دندانپزشکی یلدا (واحد بیماران بین الملل)

۳-مفاد آیین نامه

قوانین پذیرش بیماران بین الملل

  1. بیماران افغانی که به منظور دریافت خدمات درمانی به کشور مسافرت نکرده و به جهات دیگری در ایران اقامت دارند به عنوان بیمار بین الملل تلقی نمی گردند
  2. ایرانیان مقیم خارج از کشور نیز در صورت درخواست خودشان می توانند به عنوان بیمار بین الملل تلقی گردند.
  3. مدت اعتبار مجوزIPD صادره به مدت یک سال بوده ، تمدید و لغو مجوز صادره منوط به ارزشیابی سالیانه می باشد و مجوز صادره  قابل واگذاری به غیر نیست.
  4. مسئول فنی کلینیک به عنوان مسئول فنی واحد بیماران بین الملل نیز می باشد.
  5. کلینیک تنها خدماتی را به بیماران بین الملل می تواند ارائه دهد که در پروانه بهره برداری مرکز قید شده باشد.
  6. اگر بیمار بصورت مستقیم و یا پذیرش ازطریق سایت کلینیک مراجعه نماید، بایستی تمامی مقررات موجود و ازجمله هزینه های کلینیک، بسته خدمات، امکانات رفاهی در قالب برگه های ممهور به مهر کلینیک در اختیار ایشان قرار گیرد و در صورت قبول شرایط از جانب بیمار، پذیرش ایشان در قالب قرارداد فیمابین کلینیک و بیمار صورت پذیرد.
  7. کلینیک بایستی درهنگام پذیرش بیمار ازداشتن تائیدیه معتبر مبنی بر عدم ابتلاء فرد به بیماریهای عفونی قابل انتقال مطابق با استانداردهای IHR اطمینان یافته ودرصورت وجود موارد خاص بیماری واگیردار درصورتیکه پزشک متخصص عفونی اجازه اقدامات درمانی را بدهد، تمهیدات لازم را مد نظر قراردهد.
  8. خدمات برای بیماران /مراجعه کنندگان بین الملل در اتاقVIP  بدون نوبت دهی  انجام می گردد .و لازمست برنامه ی زمانی حضور بیمار با توجه به نکات گفته شده  در روزهای غیر تعطیل و با هماهنگی کارشناس IPD  انجام گیرد .

۲۳ساختار نیروی انسانی

اعضا گروه IPD  شامل:

  1. پزشک IPD
  2. کارشناس IPD
  3. پرستارIPD
  4. مترجم

اعضای کمیته IPD

  1. مدیرعامل
  2. مدیر داخلی
  3. مسئول فنی
  4. کارشناس امورمالی
  5. پزشک IPD
  6. کارشناس IPD
  7. پرستارIPD
  8. سایر افراد بنابر موضوع

۳صدور و تمدید مجوز

ارائه خدمات درمانی به بیماران بین الملل در بیمارستانها و مراکز درمانی  امکانپذیر میباشد که دارای مجوز IPD از وزارت بهداشت درمان و آموزش پزشکی باشند.  بیمارستانها و مراکز درمانی  که فاقد مجوز IPD میباشند در صورت مراجعه مستقیم بیمار میبایست به سایر بیمارستانهای دارای مجوز ارجاع داده شوند.

بیمارستانها و مراکز درمانی  جهت اخذ مجوز میبایست دارای شرایط ذیل باشند

  1. توسعه جذب بیمار بین الملل در برنامه استراتژیک لحاظ شده باشد
  2. برنامه عملیاتی و شاخصهای بهبود کیفیت تدوین و در زمانهای مشخص پایش گردد.
  3. بیمارستان یا مرکز درمانی تخلف ماده ۳۳ نداشته باشد.
  4. تیم IPD شامل پزشک، کارشناس و پزشکان معالج واحد IPD را به معاونت درمان دانشگاه مربوطه معرفی نمایند.
  5. مکان و فضای فیزیکی، تجهیزات و نیروی انسانی مورد نیاز واحد IPD و نیز امکانات مرکز، به تائید معاونت درمان دانشگاه رسیده باشد.
  6. فرایندهای موردنیاز بازاریابی، پذیرش، درمان، پیگیری بیماران بین الملل در بیمارستان پیش بینی شده باشدو کلیه کارکنان بیمارستان به آن آگاهی داشته باشند.

بسته های خدمتی قابل ارائه به بیماران بین الملل تدوین شده باشد. )

شامل: مدت زمان حضور بیمار در ایران، ، فواصل پیگیری، تجهیزات مورد استفاده، خدمات جراحی، مشاوره و پاراکلینیک جهت خدمت مورد نظر، قیمت پکیج و…(ارائه خلاصه پرونده و صورتحساب به زبان انگلیسی به بیماران بین الملل برنامه ریزی شده باشد.

تبصره: در بسته خدمتی ارسال شده نام مرکز درمانی ، نام پزشک معالج، طول مدت درمان و اقامت در بیمارستان و ایران، تعداد  موارد up Follow ، مدت زمان نقاهت و هزینه درمان به بیمار ارائه میگردد.

۸ -وب سایت بیماران بین الملل نیز مطابق با استانداردهای این دستورالعمل راه اندازی شده باشد.

۹- اولویت بیمارستان با بیماران ایرانی میباشد و تنها در صورت وجود تختهای مازاد بیماران بین الملل پذیرش میگردند.

در صورت عدم رعایت مورد مجوز IPD  باطل میگردد

تبصره:۱ مسئول فنی مؤسسه پزشکی بهعنوان مسئول فنی واحد بیماران بین الملل نیز میباشد.

تبصره:۲ مؤسسه پزشکی تنها خدماتی را به بیماران بین الملل میتواند ارائه دهد که در پروانه بهره برداری مرکز قید شده باشد

۳-۴-الزامات قانونی

  1. رضایت آگاهانه باید قبل از اعمال جراحی، بیهوشی، بی درد سازی، استفاده از خون یا محصولات خونی و در صورت انجام هرگونه اقدامات درمانی یا تشخیصی پرخطر از بیمار و در صورتی که بیمار شرایط اخذ رضایت را نداشته باشد از نماینده  قانونی وی گرفته شود.
  2. فرم آموزش به بیمار به زبان بیمار طراحی و در پرونده قرار گیرد.
  3. برگه ترخیص با رضایت شخصی به زبان بیمار مورد استفاده قرار گیرد.
  4. تبصره: نماینده قانونی بیمار بر اساس قوانین کشور متبوع بیمار مشخص میگردد
  5. هر مورد مرگ بیمار خارجی نیازمند تشکیل کمیته بررسی مرگومیر حداکثر ظرف ۲۴ ساعت پس از فوت بیمار میباشدو گزارش مربوطه باید تا ۲۴ ساعت بعد به واحد گردشگری سلامت دانشگاه تحت پوشش ارسال گردد
  6. در صورت فوت بیمار ریاست مؤسسه پزشکی باید مراجع قانونی مربوطه را مطلع سازد.
  7. در صورت فوت بیمار مطابق ضوابط و دستورالعملهای جاری کشور عمل میشود.
  8. تهیه ی راهنما برای بیمار شامل :
  • منشور حقوق بیمار تدوین و در زمان پذیرش به زبان بیمار در دسترس ایشان قرار گیرد.
  • فرایند نحوه شکایت بیمار به زبان انگلیسی/عربی تدوین و در دسترس بیمار قرار گیرد.
  • نحوه ی نظر سنجی
  • نحوه ی ارتباط با کلینیک جهت فالوآپ
  1. رعایت کلیه بخشنامه ها و ابلاغیه های مرتبط به مدیریت خطر و ایمنی بیمار و استانداردهای درمانی الزامی است.

۳-۵-آموزش

برای موفقیت در جذب بیماران بین الملل آموزش تمام کارکنان ن به خصوص مدیران ارشد و مدیران و سرپرستاران بخشها و مسئولین پذیرش و ترخیص بسیار ضروری است. سرفصل این آموزشها عبارت است از:

  1. هدف گذاری و تدوین استراتژی برای حضور در بازارهای بین المللی
  2. شناخت انتظارات بیماران بین الملل
  3. مدیریت درخواستها و انتظارات بیماران بین الملل
  4. آشنایی با فرایند تماس و پیگیری
  5. روشهای کاهش مخاطرات و آسیبهای احتمالی
  6. استقرار سیاستها و رویه های متناسب با بیماران بین الملل
  7. تداوم مراقبتها و پیگیریهای پس از درمان
  8. نحوه تعامل با تسهیلگران گردشگری درمانی در داخل و خارج از کشور
  9. راهنمای اجرایی ارائه خدمات درمانی به بیماران بین الملل
  10. روش قیمت گذاری و بازاریابی
  11. ابزارهای تبلیغاتی و اطلاع رسانی جهت حضور در بازارهای جهانی

تبصره: آموزشهای مربوط به فرایندها و مسائل حقوقی بیماران بین الملل میبایست برای تمام کارکنان  برگزار گردد.

 

۳-۶بازاریابی داخلی و خارجی

  1. کلیه بیمارستان ها و مراکز درمانی داراری مجوز میبایست با هماهنگی معاونت درمان در همایشهای مربوط به گردشگری سلامت حضور یافته و نسبت به رایزنی در زمینه جذب بیمار و آشنایی با بیمارستان های سایر کشورها در جهت معرفی خدمات  برجسته خود اقدام نمایند.
  2. کارشناسان و پزشکان IPD به منظور شناخت رقبا، بازارهای جدید، شرکت در جلسات با دیگر بازیگران این صنعت میبایست در نمایشگاهها شرکت نمایند.
  3. در برنامه عملیاتی بیمارستان / مرکز درمانی حضور در نمایشگاههای داخلی و خارجی با برپایی غرفه میبایست برنامه ریزی گردد. )حداقل ۲ نمایشگاه به صورت شش ماه

تبصره: جهت مدیریت هزینه ها اداره گردشگری سلامت  دانشگاه نسبت به دریافت غرفه با برند دانشگاه و مشارکت  بیمارستانها اقدام می نماید. شرکت در نمایشگاههای داخلی و خارجی متناسب با درآمد دانشگاه از محل گردشگری  سلامت میباشد

 

در نظر داشته باشید که پایداری برندها و اثرگذاری آنها تا حصول نتیجه نیاز به استمرار و تولید محتوای باکیفیت دارد.

تبلیغات در فضاهای مجازی نیاز به شناخت کشور هدف از میزان دسترسی و میزان استفاده شبکه های اجتماعی دارد.  پیش از هزینه در این زمینه نتایج مطالعات در کمیته IPD مطرح گردد.

 

۴- مستندات مرجع

این آئین نامه به استناد مواد ۱ ، ۲ ، ۳ ، ۴ ، ۵ و ۲۴  قانون مربوط به مقررات امور پزشکی، داروئی، مواد خوردنی وآشامیدنی مصوب ۱۳۳۴ واصلاحات بعدی وبندهای ۱۱، ۱۲، ۱۳ و۱۶ ماده ۱ قانون تشکیلات و وظائف وزارت بهداشت، درمان وآموزش پزشکی مصوب ۱۳۶۷و ماده ۳ و ۸  قا نون تشکیل وزارت بهداشت، درمان وآموزش پزشکی وآئین نامه اجرائی آن مصوب سال ۱۳۶۵ هیئت محترم وزیران واصلاحات سال ۱۳۶۶، ماده واحده قانون چگونگی تعیین وظایف وصلاحیت شاغلین حرفه های پزشکی و وابسته به آن مصوب سال ۱۳۷۶ مجلس شورای اسلامی وماده ۳ قانون سازمان نظام پزشکی جمهوری اسلامی ایران مصوب ۱۳۸۳ تدوین می گردد

روشهای اجرایی

رزرو نوبت آنلاین

همین حالا نوبت بگیرید

031-38112

ارتباط تلفنی با کارشناسان

09053567108

ارتباط واتساپ

dsmilecenter

مارا در اینستاگرام دنبال کنید